Cisco pppoeサーバ 設定 126169-Cisco pppoeサーバ 設定
Pppoe Client Ciscoコンフィグ設定
Cisco pppoeサーバ 設定
Cisco pppoeサーバ 設定-


1 Ciscoルーターをブロードバンドルーターとして使う Pppoe Natの設定など Redbox Labo


端末型払い出し方式で Ip アドレスを提供するサービスプロバイダへの Pppoe 接続設定例 Cisco


Pppoeパススルー機能


Cisco Pppoe Server Configuration Example


Pppoe Client Ciscoコンフィグ設定


初心者でも分かる Pppoe方式とipoe方式の違いとメリット Ict Digital Column 公式 Nttpcコミュニケーションズ


Cisco みんなに幸あれ


Cisco Pppoeサーバ動作しました Ip実践道場


Cisco Hsrp設定方法 最大128ipの固定ip提供


Rv3 And Rv325 Ssl Vpn Client Configuration Youtube


3分で分かるfortinet 第7回 Ciscoルータと作るmultiple Pppoe 技術ブログ C S Engineer Voice


Cisco 800 Series Router Configuration For Internet Access Step By Step


Ipv6 インターネット接続設定例 Ipv6 Pppoe 方式 Cisco


Cisco 1812jでのlan払い出し型pppoe設定 固定ip8個 準備編 Ios 12 4 24 T1 Ygg Tech


Cisco 900 シリーズ Isr ソフトウェア コンフィギュレーション ガイド Ppp Over Ethernet と Nat の設定 Cisco 900 シリーズ サービス統合型ルータ Cisco


図解 初心者にも分かるpppoeの仕組み メリット シーケンス Padi Pado Padr Pads Padt Unnumberedとの併用 Seの道標


Cisco 800mシリーズでipsec Vpnを構築 Qiita


Pppoe設定 最大128ipの固定ip提供


Cisco ルータからの L2tpv3 を用いた Vpn 接続方法 Softether Vpn プロジェクト


Gui Fortigateのwanインタフェースを設定する方法


3分で分かるfortinet 第7回 Ciscoルータと作るmultiple Pppoe 技術ブログ C S Engineer Voice


プロバイダへのpppoe接続 Chap認証 Radiusプロキシ の例 Seの道標


Cisco Catalyst ミラーポート の設定 Span Itインフラ構築メモ


Vyosでpppoeサーバーを作る Vyosインストールとpppoeサーバ設定 Izuminの備忘録


管理者 Ciscoルータ800mの設定 武内 筑波大


Wsl2 で Pppoe サーバを立ててみようとした Qiita


図解 初心者にも分かるpppoeの仕組み メリット シーケンス Padi Pado Padr Pads Padt Unnumberedとの併用 Seの道標


Cisco 1812jでのlan払い出し型pppoe設定 固定ip8個 準備編 Ios 12 4 24 T1 Ygg Tech


Gui Fortigateのwanインタフェースを設定する方法


Cisco ルータの Pppoe Server 設定例 Network Engineer Blog


Pppoe 設定例2 その6 Ccnp実機で学ぶ


Cisco ルータを Pppoe サーバにするには らくがきちょう


Ciscoでpppoeクライアント 日々のあれやこれや


Cisco Pppoe Server Configuration Example


Cisco ルータからの L2tpv3 を用いた Vpn 接続方法 Softether Vpn プロジェクト


Ciscoでフレッツサービス情報サイト 第十四工房


Nat を使用する Pppoe クライアントとしての Cisco 7 ルータの設定 Cisco


Cisco Secure Pix ファイアーウォール上での Pppoe クライアントの設定 Cisco


Cisco 固定 Ipアドレス Ip1 Pppoeサーバ 設定例 Bfoip


Cisco Startルーター C841mの設定 薩摩藩中仙道蕨宿別邸


Nec Ix Pppoe 設定方法 ネットワークチェンジニアとして


図解 初心者にも分かるpppoeの仕組み メリット シーケンス Padi Pado Padr Pads Padt Unnumberedとの併用 Seの道標


Vyosでpppoeサーバーを作る Vyosインストールとpppoeサーバ設定 Izuminの備忘録


1 Ciscoルーターをブロードバンドルーターとして使う Pppoe Natの設定など Redbox Labo


Ciscoルータを使ってvpnワイド疑似環境の作成 Ip実践道場


Cisco Pppoe サーバ設定 Pppoe クライアント Ix Si R Matsublog


Pppoeサーバ Ciscoコンフィグ設定


Pppoeクライアント Fortigate60d 30代未経験ネットワークエンジニアのblog


Cisco Asa Pppoe Nat Pat


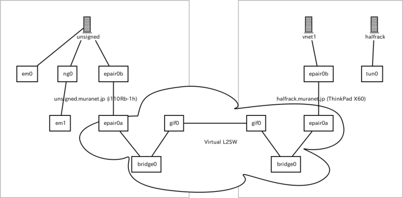
Unnumbered Pppoe を考える Mura日記 Halfrack


Pingが返ってこない原因 8つの確認項目


Pppoeとは Dhcpとの違いを解説 Fsコミュニティ


Ciscoルータのpppoeサーバ設定例 複数接続版 みんなに幸あれ


Pppoe Server Clinet ローカル認証 Cisco Ios Config インフラエンジニアのメモ帳


Dnsプロキシ Proxy Dns とは


3分で分かるfortinet 第7回 Ciscoルータと作るmultiple Pppoe 技術ブログ C S Engineer Voice


Pppoe クライアントの設定例 Cisco Community


3分で分かるfortinet 第7回 Ciscoルータと作るmultiple Pppoe 技術ブログ C S Engineer Voice


Asa Pppoe クライアントの設定と動作確認 Cisco Community


Bafduejjp1jygm


10分でわかる Cisco Sd Wanの概要 ネットワンパートナーズ株式会社ブログサイト


Pppoe Server Clinet ローカル認証 Cisco Ios Config インフラエンジニアのメモ帳


How To Configure A Pppoe Server On Tp Link Router Netvn Youtube


Cisco Pppoeサーバ Pppoeクライアント設定例 Bfoip


Dns の接続先を Cisco Umbrella に設定する


Rv34x ルータの設定 Pppoe Wan 設定 Cisco


Cisco ルータを Pppoe サーバにするには らくがきちょう


Pix Asa Pppoe Client Configuration Example Cisco


Ciscoルータでpppoeサーバを設定する方法 複数拠点接続 ネットワークエンジニアという生きかた


Pppoe Ppp Over Ethernet とは


Cisco ルータからの L2tpv3 を用いた Vpn 接続方法 Softether Vpn プロジェクト


Ciscoルータでpppoeサーバを設定する方法 複数拠点接続 ネットワークエンジニアという生きかた


Pppoeの基本設定 その1 Yamahaルータ実機で学ぶ


8 28 インターネット接続用pppoeルータを設定する Goodluck Networkengineer


Pppoe Lan型払い出し Ciscoルータのインターネット接続設定例


Ciscoルータでpppoeサーバを設定する方法 複数拠点接続 ネットワークエンジニアという生きかた


Pppoe Ppp Over Ethernet とは


Qiitaの図


Nat での Pppoe クライアントとしての Cisco Soho77 ルータの設定 Cisco


Pppoe 設定例1 その1 Ccnp実機で学ぶ


Qiitaの図


Cisco Pppoe サーバおよび Pppoe クライアント設定テンプレ Matsublog


Pppoe Ipoe併用ネットワークでv6プラスを利用しながらサーバー公開 Nandゲート


Cisco 1812jでのlan払い出し型pppoe設定 固定ip8個 準備編 Ios 12 4 24 T1 Ygg Tech


Vyosでpppoeサーバーを作る Vyosインストールとpppoeサーバ設定 Izuminの備忘録


自分の脳みそ Pppoe Clientとserverの設定


Nat を使用する Pppoe クライアントとしてイーサネット Wic を使用した Cisco 1700 ルータの設定とトラブルシューティング Cisco


Cisco Pppoe サーバ設定 Pppoe クライアント Ix Si R Matsublog


Er Xのpppoeスループット Nosense


Fortigate Pppoe設定と動作確認 Fortios6 0 9 Hirota Noの技術ブログ It S All Over The Network

コメント
コメントを投稿